欧美黑人巨大videos精品_欧美黑人巨大xxxxx_欧美黑人乱大交_欧美黑人乱大交_欧美黑人牲交videossexeso_欧美黑人添添高潮a片www_欧美黑人添添高潮a片www_欧美黑人性暴力猛交喷水黑人巨大

要闻导读

喜报!我校1项职业考核获评省级专项职业能力考核规范

时间:2025-05-23 09:07:53  作者:海洋旅游学院  点击:

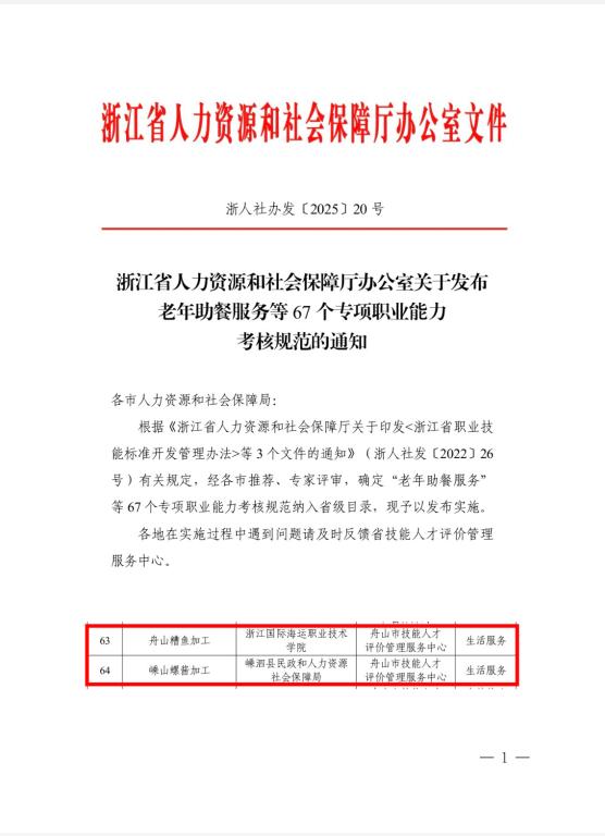
近日,浙江省人力资源和社会保障厅办公室发布了新一批专项职业能力考核规范目录。我校海洋旅游学院食品团队何定芬等老师主持的《舟山糟鱼加工》专项职业能力考核规范,以及为嵊泗县民政和人力资源社会保障局服务申报的《嵊山螺酱加工》专项职业能力考核规范,同时成功入选省级目录。这是继《嵊泗贻贝加工》项目以来的第3个我校开发的省级专项职业能力考核规范,为我市技能人才助力共同富裕添砖加瓦。

专项职业能力考核规范与国家职业标准、行业企业评价规范共同构成多层次、相互链接的职业标准体系。近年来,学校高度重视地方社会服务工作,凭借丰富的教育资源、专业的人才队伍以及先进的科研成果,深度融入地方产业升级进程,积极投身于地方社会服务。推进专项职业能力规范的开发和考核,有利于进一步推动地方产业升级与经济发展,为我市海洋经济和乡村振兴提供科技和智力支撑。(图文/江梦薇)

一审:黄灵霞

二审:赵怡琦

三审:赵晖


欧美黑人巨大videos精品_欧美黑人巨大xxxxx_欧美黑人乱大交_欧美黑人乱大交_欧美黑人牲交videossexeso_欧美黑人添添高潮a片www_欧美黑人添添高潮a片www_欧美黑人性暴力猛交喷水黑人巨大 版权所有 All Rights Reserved  
联系地址:浙江省舟山市临城新区海天大道268号 邮政编码:316021 EMAIL:zimc@518180.com
浙ICP备90968761号-1        

浙公网安备 33090002000177号